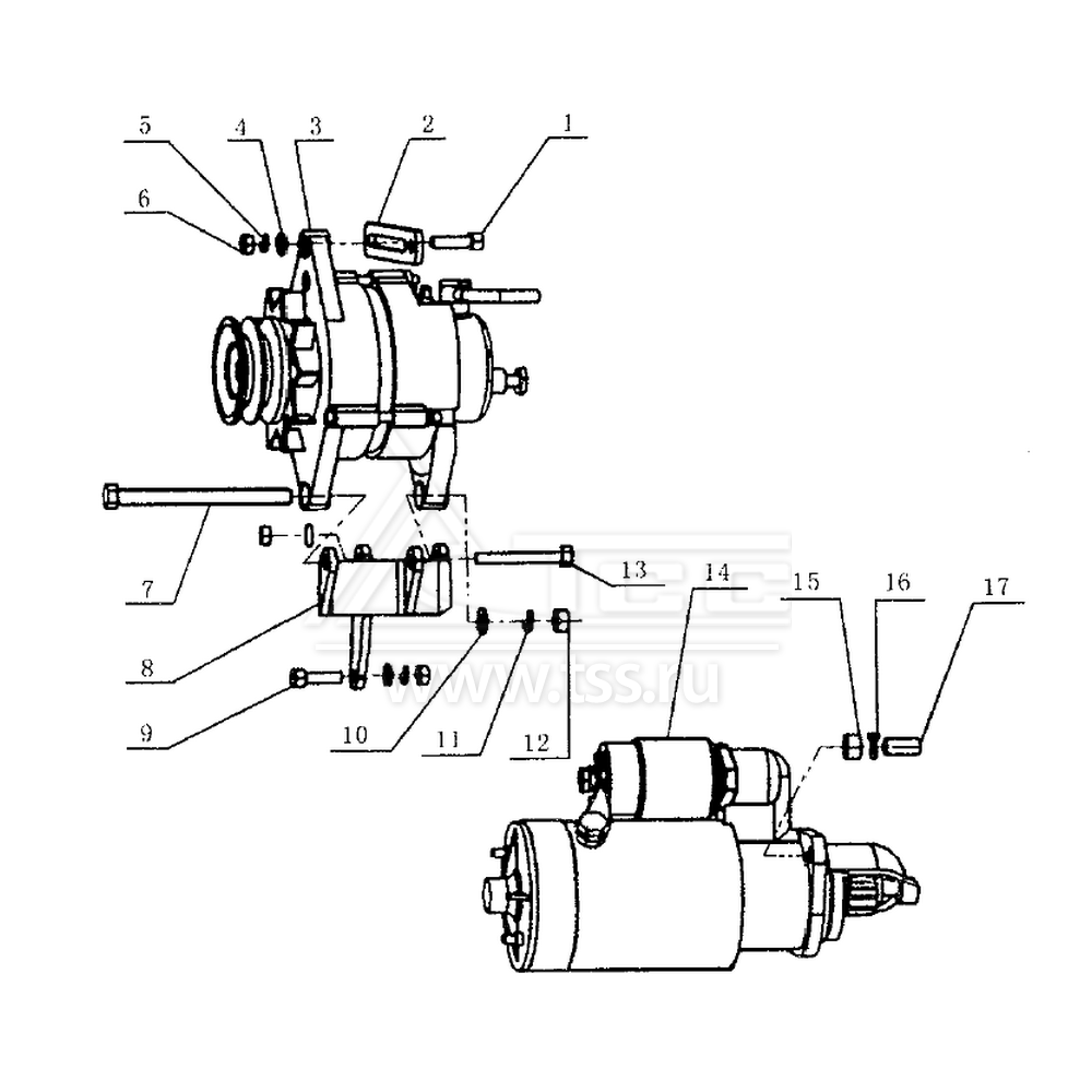
Стартер и зарядный генератор Yangdong Y4100D/Y4102D

Стартер и зарядный генератор Yangdong Y4100D/Y4102D

№ поз.

Номер.

Description

Наименование

К-во

Примечание

1

GB21-76

Bolt

Болт

1

 

2

Y4100Q-12003

Adjusting plate, generator

Планка регулировочная

1

 

3

Y4100Q-17100

Generator

Генератор зарядный

1

 

4

GB97-76

Washer

Шайба

3

 

5

GB93-87

Spring washer

Шайба пружинная

3

 

6

GB51-76

Thin hexagon nut

Гайка шестигранная тонкая

3

 

7

GB21-76

Bolt

Болт

1

 

8

Y4100Q-12400

Generator bracket weld assy

Кронштейн зарядного генератора в сборе

1

 

9

GB21-76

Bolt

Болт

1

 

10

GB97-76

Washer

Шайба

1

 

11

GB93-87

Spring washer

Шайба пружинная

1

 

12

GB51-76

Thin hexagon nut

Гайка шестигранная тонкая

1

 

13

GB21-76

Bolt

Болт

1

 

14

Y4100Q-12300

Starter

Стартер

1

 

15

GB52-76

Thin hexagon nut

Гайка шестигранная тонкая

2

 

16

GB93-87

Spring washer

Шайба пружинная

2

 

17

GB898-88

Stud

Шпилька

2

 

×

Оставить заявку

Защита от автоматических сообщений

Введите слово на картинке *

Заявка на ремонт оборудования

выбрать файл файл не выбран
выбрать файл файл не выбран
выбрать файл файл не выбран
Оставаясь на сайте, вы соглашаетесь на использование файлов куки и передачей данных службам веб-аналитики
Принять